News
新闻资讯
作者:管理员 发布于:2024-08-19
企业研发中心、人事部、财务部、销售部、质管部、各车间:
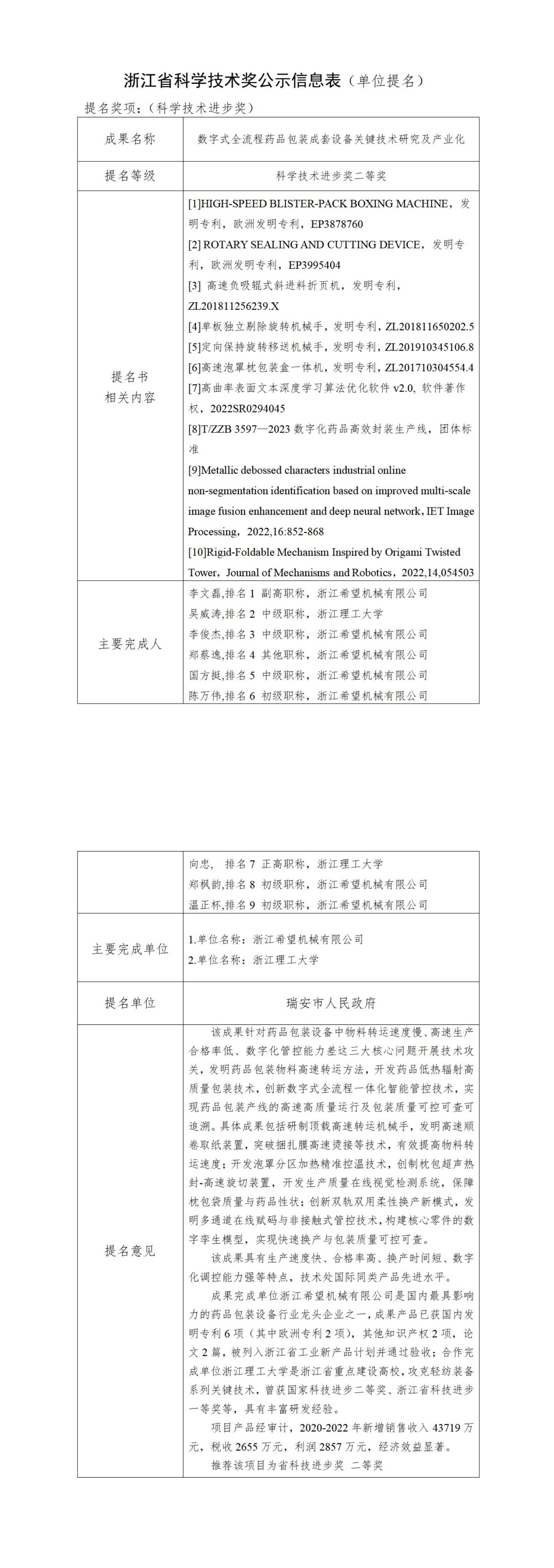
我公司“数字式全流程药品包装成套设备关键技术研究及产业化”项目研制开发成功后,获得了较好的经济效益和社会效益,符合申报2023年度浙江省科学技术奖申报条件,根据浙江省科学技术厅《关于开展2023年度浙江省科学技术奖提名工作的通知》及《浙江省科学技术奖励办法》等规定要求,对本项目相关内容进行公示,公示时间从2024年8月19日开始至2024年8月25日结束,如对公示内容有异议,可在公示期内向公司总经办反映。
联系人:蔡文昭
华体会在线注册
二O二四年八月十九日

华体会在线注册
浙江省瑞安市高新技术产业园区围五路88号
86-577-65567858 65572858(销售热线)
86-577-65579899(外贸部)
4008110205 0577-66003680(售后热线)
0577-65570840(配件)
86-577-65569858
手机网站 |
VR全景 |
|
![]() |
![]() |
